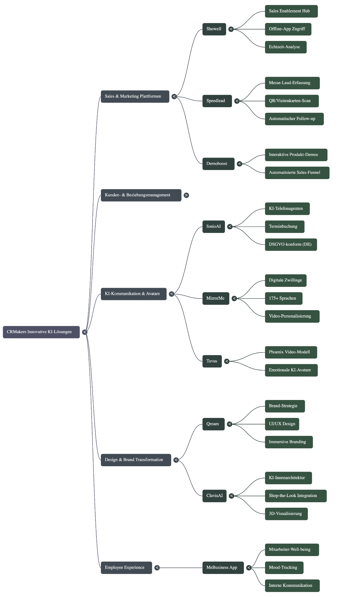
Solution Overview

Lead Management
Digital Lead Management at B2B Trade Fairs
Automated Instant Follow-Up Campaigns
Exhibition Booth Appointment Scheduling
GDPR-Compliant On-Site Data Collection
Mobile Business Card Digitization and OCR Scanning
Real-Time Trade Fair Performance Analytics
Paperless Marketing Collateral and Brochure Distribution
Seamless CRM Integration for Direct Lead Transfer
Standardized Sales Questionnaires for Event Staff
Candidate Lead Capturing at Career and Recruiting Fairs
Sales Support App
Centralized Sales Content Management for Global "Mittelstand" Manufacturers
High-Impact Offline Presentations for International Trade Fairs and Roadshows
Digital Sales Rooms for Seamless B2B Buyer Engagement and Collaboration
Empowering Indirect Sales Channels and Global Dealer Networks
Interactive 3D and AR Product Showcasing for Complex Engineering Solutions
Accelerated Sales Onboarding and Training for Distributed Teams
Real-Time Content Analytics to Track Prospect Engagement and ROI
Ensuring Brand Consistency and Regulatory Compliance Across All Sales Collateral
Streamlining Sales-Marketing Alignment for Unified Messaging
Personalized Content Delivery for High-Value Industrial Bids and Proposals
CRM AI
Multi-Channel Prospecting on LinkedIn and X (Twitter)
Automated Cold Email Outreach and Lead Generation
Unified Inbox for Multi-Platform Communication (WhatsApp, LinkedIn, Email)
AI-Driven Sales Follow-Up and Task Automation
Automated Sales Pipeline Management with AI Lead Scoring
Targeted Account-Based Marketing (ABM) for B2B Sales
Social Lead Nurturing through Real-Time Activity Feeds
Automated Lead Data Enrichment and Verification
High-Ticket Sales Acceleration through Social Warming
Sales Productivity and Relationship Tracking for Agencies
AI Phone Call Management
24/7 Automated Appointment and Reservation Booking
AI-Driven Customer Service and FAQ Automation
Automated Lead Qualification and Sales Pre-Screening
Real-time Order Tracking and Status Inquiries (E-commerce)
High-Volume Recruitment and Candidate Qualification
Virtual Office Assistant and Intelligent Call Forwarding
Automated Support Ticket Generation and CRM Data Entry
24/7 Emergency and Technical Service Hotline
Property Management and Maintenance Request Handling
Automated Customer Surveys and Post-Call Feedback
Interactive Product Demos
Interactive Website Demos for Inbound Lead Generation
Personalized Product Demos for Account-Based Marketing (ABM)
Automated Post-Discovery Follow-Up Demos
Self-Service Product Tours for Lead Qualification
Live Demo Personalization and Real-Time Collaboration
Partner and Reseller Enablement through Shared Demo Libraries
Internal Sales Training and New Feature Onboarding
Advanced Buyer Engagement Analytics for Sales Intelligence
Interactive Onboarding Tours for Customer Success
Event and Trade Show Lead Capture via Interactive Kiosks
B2B AI Avatar Services
Multilingual Export Sales and Global Prospecting
Standardized Employee Onboarding and HR Training
CEO and Executive Internal Communications
Automated Technical Product Tutorials and Video Manuals
Hyper-Personalized Lead Nurturing and Sales Follow-Ups
24/7 Digital Human Customer Support and Video FAQs
GDPR-Compliant Corporate PR and Investor Relations
Scalable Talent Recruitment and Employer Branding Campaigns
Global Partner and Distributor Enablement Programs
Interactive Workplace Safety and Compliance Training
Social Listening
Unified Omnichannel Customer Care and Support
Real-Time Brand Reputation and Crisis Management
Competitive Benchmarking and Market Intelligence
Advanced Social Listening and Sentiment Analysis
Automated Social CRM and Ticketing Workflows
Social Media Publishing and Content Campaign Management
Data-Driven Influencer Marketing and Performance Tracking
Predictive Churn Analysis and Sales Opportunity Identification
Business Intelligence and Custom Executive Reporting
Customer Feedback and Satisfaction (NPS/CSAT) Surveys
Team and Wellbeing
Holistic Employee Wellbeing and Mental Health Support (EAP)
Secure Internal Communication for Non-Desk and Remote Workers
Digital Operational Checklists and Compliance Tracking
Real-Time Employee Feedback and Sentiment Surveys
Centralized Digital Knowledge Hub for SOPs and Guidelines
Gamified Rewards and Employee Recognition Programs
Mobile-First Safety Alerts and Crisis Communication
Strategic Alignment through Visual Goal Dashboards
White-Labeled Branding for a Unified Corporate Identity
Customer Loyalty Management and Branded Digital Member Cards
Brand Design
Brand Identity Revitalization for Global Expansion
High-Conversion B2B Website Production
Compliance with the European Accessibility Act (EAA)
Strategic Brand Positioning for Tech Startups
UI/UX Design for Complex SaaS and Dashboards
3D & Motion Graphics for Industrial Product Presentation
Conversion Rate Optimization (CRO) for Digital Platforms
Creative Copywriting and Multilingual Visual Storytelling
Product Design for Mobile Business Applications
Full-Scale Rebranding for Established Mittelstand Firms
Counterfeit Prevention
Pharmaceutical Product Authentication and Counterfeit Prevention
Invisible Marking for Industrial Spare Parts and Machinery
Brand Protection for Luxury and High-End Consumer Goods
Secure Document Authentication for Certificates and Sensitive Papers
Supply Chain Integrity and Gray Market Monitoring
Consumer-Led Product Verification via Mobile Apps
Anti-Counterfeiting for Medical Devices and Diagnostics
Security Solutions for the Chemical and Agrochemical Sector
Digital Authentication for Fast-Moving Consumer Goods (FMCG)
Regulatory Compliance and Track-and-Trace Integration
Interios Design Sales
AI-Powered Virtual Staging for Real Estate Listings
Innovative Interior Concepts for Retail and Showrooms
Modern Workspace Planning for Corporate Offices
Visual Design and Styling for Hospitality and Gastronomy
Interactive Product Visualization for Furniture and Decor Brands
Digital Renovation and Refurbishment Previews for Property Management
Tailored Home Office Design for Corporate Employee Benefit Programs
Rapid Mood-Boarding and Ideation for Professional Interior Designers
Visual Marketing Strategy for Commercial Pop-Up Stores
Aesthetic Brand Consistency in Public and Business Spaces
Phone AI
24/7 Automated Appointment Scheduling and Reminders
Automated Lead Qualification and Sales Pre-Screenin
Inbound Customer Support and FAQ Automation
Order Processing and Real-time Delivery Status Updates
Proactive Outbound Debt Collection and Billing Support
Automated Tenant Inquiries and Maintenance Request Handling
Patient Inquiry Management and Healthcare Coordination
Self-Improving Voice Agents for Multilingual Customer Service
Automated Claims Processing and Policy Inquiries for Insurance
Customer Authentication and Verification for High-Security Industries
Solution Overview

Solution Overview














